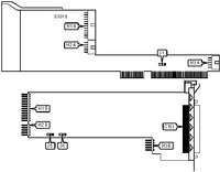
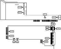
![]() | ALLOY COMPUTER PRODUCTS, INC. I/O controller IMP2/PS Terminal connector (2) MCA |
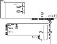
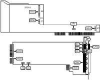
![]() | ALLOY COMPUTER PRODUCTS, INC. I/O controller IMP8/PS Terminal connector MCA |
![]() | AMS, INC. Serial card MULTI I/O-10 Serial port MCA |
![]() | AMS, INC. Multi I/O MULTI I/O-11 Serial port, Parallel port MCA |
![]() | AMS, INC. Serial card MULTI I/O-20 Serial ports (2) MCA |
![]() | AMS, INC. Multi I/O MULTI I/O-21 Serial ports (2), Parallel port MCA |
![]() | AMS, INC. Parallel card MULTI PARALLEL-1 Parallel port MCA |
![]() | AMS, INC. Parallel card MULTI PARALLEL-2 Parallel ports (2) MCA |
![]() | BOCA RESEARCH, INC. Parallel card BOCA.MCA Parallel port MCA |
![]() | COROLLARY, INC. Serial 8X4MC Serial ports (32) MCA |
![]() | DIGI INTERNATIONAL, INC. Serial DIGIBOARD C/X MCA HOST ADAPTER Serial ports (2) MCA |
![]() | DIGI INTERNATIONAL, INC. Serial DIGIBOARD EPC/X MCA HOST ADAPTER Serial ports (2) MCA |
![]() | DIGI INTERNATIONAL, INC. Serial MC/16I (PART NO. 30001224) Serial ports (16) MCA |
![]() | DIGI INTERNATIONAL, INC. Serial MC/4I+, MC/8I+ (RS-232 VERSION) Serial ports (5 for MC/4i+, 9 for MC/8i+) MCA |
![]() | DIGI INTERNATIONAL, INC. Serial MC/4I+, MC/8I+ (RS-422/485 VERSION) Serial ports (5 for MC/4i+, 9 for MC/8i+) MCA |
![]() | DIGI INTERNATIONAL, INC. Serial MC/4I, MC/8I (PART NO. 30001224) Serial ports (4 for MC/4i, 8 for MC/8i) MCA |
![]() | DIGI INTERNATIONAL, INC. Multi-I/O MC/XEM Parallel ports (4), serial ports (64) MCA |
![]() | DIGITAL COMMUNICATIONS ASSOCIATES, INC. Serial Controller IRMA 2-MCA MCA |
![]() | EQUINOX SYSTEMS, INC. Cluster controller MEGAPLEX/2 MCC/2 24X4, MEGAPLEX/RS MCC/RS 24X4 Cluster ports (4) MCA |
![]() | EQUINOX SYSTEMS, INC. Serial MEGAPORT/2 XP Serial ports (24) MCA |
![]() | EQUINOX SYSTEMS, INC. Serial controller SSM-12M, SSM-24M SSM-12M, serial ports (12)/ SSM-24M, serial ports (24) Micro Channel |
![]() | EQUINOX SYSTEMS, INC. Serial SST-128M Serial ports (128) MCA |
![]() | EQUINOX SYSTEMS, INC. Serial SST-64M Serial ports (64) MCA |
![]() | LAVA COMPUTER MANUFACTURING, INC. Multi-I/O card LAVALINK ASYNC-2/A Serial ports (2 RS-232) Micro-Channel |
![]() | MAXPEED Multi-I/O card MC-8 serial ports (8) MCA |
![]() | QUADRAM Network (terminal emulator) MAINLINK IIm MCA |
![]() | QUATECH, INC. Serial controller DS-2000/3000 Serial ports (2) MCA |
![]() | QUATECH, INC. Serial controller ES-2000/ES-3000 Serial I/O port MCA |
![]() | QUATECH, INC. GPIB bus controller MXI-1000 GPIB bus MCA |
![]() | QUATECH, INC. Parallel PXB-7200 High-speed parallel ports (3) MCA |
![]() | QUATECH, INC. Serial controller QS-2000/3000 Serial I/O ports (2) MCA |
![]() | QUATECH, INC. Serial controller SCL-6100 Serial I/O port MCA |
![]() | QUATECH, INC. Multi-I/O SP-1000/SP-1050 Parallel port (1), Serial port (1) MCA |
![]() | SYNAPSE COMMUNICATIONS Digital I/O card WINTWIN/2 MCA |