BROOKTROUT TECHNOLOGY, INC.

TR114-I8M, TR114-I8P

Card Type

Telephony

Processor

NS32FX16/NS32FX164

Processor Speed

25MHz

Maximum Onboard Memory

1MB DRAM

I/O Options

MVIP bus, PEB bus, serial diagnostic ports (2)

Data Bus

8/16-bit ISA

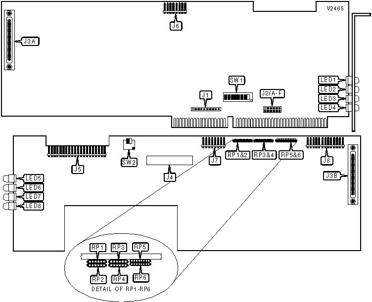
CONNECTIONS

Function

Label

Function

Label

Daughterboard header

J3A

Serial diagnostic port for lines 1-4

J6

Header to main board

J3B

Serial diagnostic port for lines 5-8

J7

Dual-ported RAM header

J4

PEB bus

J8

MVIP bus

J5

   

USER CONFIGURABLE SETTINGS

Setting

Label

Position

»

Interrupt pull-up resistor enabled

SW1/1

On

 

Interrupt pull-up resistor disabled

SW1/1

Off

Note:SW1/1 should be on for only one TR112 or TR114 per system.

BASE I/O ADDRESS

Setting

SW1/2

SW1/3

SW1/4

SW1/5

SW1/6

SW1/7

SW1/8

 

000h

On

On

On

On

On

On

On

 

008h

Off

On

On

On

On

On

On

 

010h

On

Off

On

On

On

On

On

 

018h

Off

Off

On

On

On

On

On

 

020h

On

On

Off

On

On

On

On

»

260h

On

On

Off

Off

On

On

Off

 

3D8h

Off

Off

On

Off

Off

Off

Off

 

3E0h

On

On

Off

Off

Off

Off

Off

 

3E8h

Off

On

Off

Off

Off

Off

Off

 

3F0h

On

Off

Off

Off

Off

Off

Off

 

3F8h

Off

Off

Off

Off

Off

Off

Off

Note: A total of 128 base address settings are available. The switches are a binary representation of the decimal memory addresses. SW1/8 is the Most Significant Bit and switch SW1/2 is the Least Significant Bit. The switches have the following decimal values: SW1/8=512, SW1/7=256, SW1/6=128, SW1/5=64, SW1/4=32, SW1/3=16, SW1/2=8. Turn off the switches and add the values of the switches that are off to obtain the correct memory address. (Off=1, On=0)

INTERRUPT

Setting

J1

J2/A

J2/B

J2/C

J2/D

J2/E

J2/F

 

IR/FONT>

Open

Open

Open

Open

Open

Open

Closed

 

IRQ3

Open

Closed

Open

Open

Open

Open

Open

 

IRQ4

Open

Open

Closed

Open

Open

Open

Open

»

IRQ5

Open

Open

Open

Closed

Open

Open

Open

 

IRQ6

Open

Open

Open

Open

Closed

Open

Open

 

IRQ7

Open

Open

Open

Open

Open

Closed

Open

 

IRQ10

Pins 9 & 10 closed

Open

Open

Open

Open

Open

Open

 

IRQ11

Pins 7 & 8 closed

Open

Open

Open

Open

Open

Open

 

IRQ12

Pins 5 & 6 closed

Open

Open

Open

Open

Open

Open

 

IRQ14

Pins 3 & 4 closed

Open

Open

Open

Open

Open

Open

 

IRQ15

Pins 1 & 2 closed

Open

Open

Open

Open

Open

Open

MVIP BUS TERMINATION

Setting

SW2/1

SW2/2

»

Terminated

On

On

 

Not terminated

Off

Off

PEB BUS TERMINATION

Setting

RP1

RP2

RP3

»

Terminated

Installed

Installed

Installed

 

Not terminated

Not installed

Not installed

Not installed

PEB BUS TERMINATION (CON’T)

Setting

RP4

RP5

RP6

»

Terminated

Installed

Installed

Installed

 

Not terminated

Not installed

Not installed

Not installed

DIAGNOSTIC LED(S)

LED

Color

Status

Condition

LED1

Red

On

Line 1 is off-hook

LED1

Red

Off

Line 1 is on-hook

LED1

Red

Blinking

Line 1 has been reset

LED2

Red

On

Line 2 is off-hook

LED2

Red

Off

Line 2 is on-hook

LED2

Red

Blinking

Line 2 has been reset

LED3

Red

On

Line 3 is off-hook

LED3

Red

Off

Line 3 is on-hook

LED3

Red

Blinking

Line 3 has been reset

LED4

Red

On

Line 4 is off-hook

LED4

Red

Off

Line 4 is on-hook

LED4

Red

Blinking

Line 4 has been reset

LED5

Red

On

Line 5 is off-hook

LED5

Red

Off

Line 5 is on-hook

LED5

Red

Blinking

Line 5 has been reset

LED6

Red

On

Line 6 is off-hook

LED6

Red

Off

Line 6 is on-hook

LED6

Red

Blinking

Line 6 has been reset

LED7

Red

On

Line 7 is off-hook

LED7

Red

Off

Line 7 is on-hook

LED7

Red

Blinking

Line 7 has been reset

LED8

Red

On

Line 8 is off-hook

LED8

Red

Off

Line 8 is on-hook

LED8

Red

Blinking

Line 8 has been reset